Introduction to Neural Network¶
It is based on Andrej's fantastic Youtube video The spelled-out intro to neural networks and backpropagation: building micrograd.
It explains how deep neural network (DNN) works under the hood.
Introduction¶
The library implements backpropagation algorithm that is used to efficiently
- evaluate the gradient of
- a loss function with respect to
- the weights of
- a neural network.
It improves the NN accuracy by iteratively tuning the weights of the neural network to minimize the loss function.
Backpropagation is the mathematical core of a DNN library like PyTorch.
Let's see a simple lib named Micrograd.
Backpropagation¶
A calculation can be expressed as a series of expressions. For example:
c = a + b
d = a + b * b ** 3
e = c - d
g = e ** 2
g.backward() is the backpropagation. It starts at g, goes backward through its expression graph and recursively applies the calculus chain rule to evaluate the partial derivative of g with respect to the all internal nodes (e, d, and c) and inputs (a and b). The derivatives are stores in the .grad attribute of each value.
A derivative tells how a value affects the expression result. It is the slope of growth of the value with regard to the result.
Though this made-up expression doesn't mean anything, it shows how deep neural network works. DNN are just mathematic expressions like this one.
DNN¶
- A DNN is just a certain type of mathematic expression.
- The inputs for a DNN include input values and weights of DNN.
- The output of a DNN is prediction or a loss function.
For pedagogical reasons, Micrograd works on scalar values. A typical DNN works on multi-dimension data (called tensors in PyTorch) for efficient parallel computation. They are fundamentally the same thing.
Micrograd has an engine engine.py that has less than 100 lines of Python code. The nn.py defines a DNN consists of Neuron, Layer and MLP. It only has 60 lines of Python code.
That's enough to understand how DNN training works.
The Engine Code¶
To run the demo code, please install Python libraries
pip install jupyter # for Jupyter Notebook
pip install numpy matplotlib pandas seaborn statsmodels # for computation and visualization
pip install graphviz # build expression graph
You also need to install graphviz application in your OS.
In MacOS, it might be brew install graphviz.
import math
import numpy as np
import matplotlib.pyplot as plt
%matplotlib inline
class Value:
def __init__(self, data, _children=(), _op="", label=""):
self.data = data
self.grad = 0.0
self._backward = lambda: None
self._prev = set(_children)
self._op = _op
self.label = label
def __repr__(self):
return f"Value(data={self.data})"
def __add__(self, other):
other = other if isinstance(other, Value) else Value(other)
out = Value(self.data + other.data, (self, other), "+")
def _backward():
self.grad += 1.0 * out.grad
other.grad += 1.0 * out.grad
out._backward = _backward
return out
def __mul__(self, other):
other = other if isinstance(other, Value) else Value(other)
out = Value(self.data * other.data, (self, other), "*")
def _backward():
self.grad += other.data * out.grad
other.grad += self.data * out.grad
out._backward = _backward
return out
def backward(self):
topo = []
visited = set()
def build_topo(v):
if v not in visited:
visited.add(v)
for child in v._prev:
build_topo(child)
topo.append(v)
build_topo(self)
self.grad = 1.0
for node in reversed(topo):
node._backward()
a = Value(2.0, label="a")
b = Value(-3.0, label="b")
c = Value(10.0, label="c")
d = a * b
d.label = "d"
L = c + d
L.label = "L"
L
from graphviz import Digraph
def trace(root):
# builds a set of all nodes and edges in a graph
nodes, edges = set(), set()
def build(v):
if v not in nodes:
nodes.add(v)
for child in v._prev:
edges.add((child, v))
build(child)
build(root)
return nodes, edges
def draw_dot(root):
dot = Digraph(format="svg", graph_attr={"rankdir": "LR"}) # LR = left to right
nodes, edges = trace(root)
for n in nodes:
uid = str(id(n))
# for any value in the graph, create a rectangular ('record') node for it
dot.node(
name=uid,
label="{ %s | data %.4f | grad %.4f }" % (n.label, n.data, n.grad),
shape="record",
)
if n._op:
# if this value is a result of some operation, create an op node for it
dot.node(name=uid + n._op, label=n._op)
# and connect this node to it
dot.edge(uid + n._op, uid)
for n1, n2 in edges:
# connect n1 to the op node of n2
dot.edge(str(id(n1)), str(id(n2)) + n2._op)
return dot
draw_dot(L)
The Derivative Chain Rule¶

The derivative of the composite function is the inner function within the derivative of the outer function, multiplied by the derivative of the inner function.
If a car travels twice as fast as a bicycle and the bicycle is four times as fast as a walking man, then the car travels 2 × 4 = 8 times as fast as the man."
def backward(self):
topo = []
visited = set()
def build_topo(v):
if v not in visited:
visited.add(v)
for child in v._prev:
build_topo(child)
topo.append(v)
build_topo(self)
self.grad = 1.0
for node in reversed(topo):
node._backward()
def __add__(self, other):
out = Value(self.data + other.data, (self, other), "+")
def _backward():
self.grad += 1.0 * out.grad
other.grad += 1.0 * out.grad
out._backward = _backward
return out
def __mul__(self, other):
# to allow for scalar multiplication
other = other if isinstance(other, Value) else Value(other)
out = Value(self.data * other.data, (self, other), "*")
def _backward():
self.grad += other.data * out.grad
other.grad += self.data * out.grad
out._backward = _backward
return out
A Neuron¶
A neuron is an expression with several inputs and one bias. It creates one output.
For example: a partial neuron with two inputs can be expressed as
output = input_1 * weight_1 + input_2 * weight_2 + bias
Weights and bias are parameters.
It is partial because it misses a non-linear transformation - described later.
# a neuron with two inputs and one output
# inputs x1,x2
x1 = Value(2.0, label="x1")
x2 = Value(1.5, label="x2")
# weights w1,w2
w1 = Value(-3.0, label="w1")
w2 = Value(1.0, label="w2")
# bias of the neuron
b = Value(6.8813735870195432, label="b")
# x1w1 = x1 * w1
# x2w2 = x2 * w2
# ws = x1w1 + x2w2
# o = ws + b
o = (x1 * w1 + x2 * w2) + b
print(f"output: {o.data:.4f}")
o.backward()
print("---")
print("w1 grad", w1.grad)
print("w2 grad", w2.grad)
print("b grad", b.grad)
Computation Goal¶
If the computation goal is a loss function value that we want to minimize. If the goal is to maximize a value, just change the adjustment direction,or negate the goal value to make it a minimization goal.
With step_size (learning rate), adjust parameters (weights and biases) because the inputs are given.
- Decrease a value's weight if its gradient is positive:
v.weight -= step_size * v.gradient- Increase a value's weight if its gradient is negative:
v.weight -= step_size * v.gradient
step_rate = 0.01
w1.data -= step_rate * w1.grad
w2.data -= step_rate * w2.grad
b.data -= step_rate * b.grad
o = x1 * w1 + x2 * w2 + b
print(f"output: {o.data:.4f}")
print("---")
print("w1", w1)
print("w2", w2)
print("b", b)
The PyTorch Library¶
PyTorch is a framework for building deep learning models.
The Value class uses the PyTorch API for its data element.
pip3 install torch torchvision
import torch
x1 = torch.Tensor([2.0]).double()
x1.requires_grad = True
x2 = torch.Tensor([1.5]).double()
x2.requires_grad = True
w1 = torch.Tensor([-3.0]).double()
w1.requires_grad = True
w2 = torch.Tensor([1.0]).double()
w2.requires_grad = True
b = torch.Tensor([6.8813735870195432]).double()
b.requires_grad = True
n = x1 * w1 + x2 * w2 + b
print(n.data.item())
n.backward()
print("---")
print("x2", x2.grad.item())
print("w2", w2.grad.item())
print("x1", x1.grad.item())
print("w1", w1.grad.item())
MLP: Multi-Layer Perceptron¶

Source: https://www.pycodemates.com/2023/01/multi-layer-perceptron-a-complete-overview.html
Weights and Bias¶


Source: https://www.pycodemates.com/2023/01/multi-layer-perceptron-a-complete-overview.html
Neuron (Finally)¶
The design of Neuron follows the PyTorch API based on a popular conceptual DNN model.
- A neuron has a number of inputs and a bias.
- Each input
xhas a weightw. - The input weights and the bias are parameters.
- All are initialized with random numbers.
- A neuron has one output that
- First, add the
biasand the weighted sum of input: thedotproduct ofW(all weights) andX(all inputs). The result isz = WX + bias. - Second, the sum is transformed by an activation function like
tanhorrelu(Rectified Linear Unit) to make it can handle complex non-linear relationships. Otherwise, the result is a simple linear transformation that is far from enough for real world knowledge. - The final output value is
tanh(WX + bias)orrelu(WX + bias).
Activation Function¶
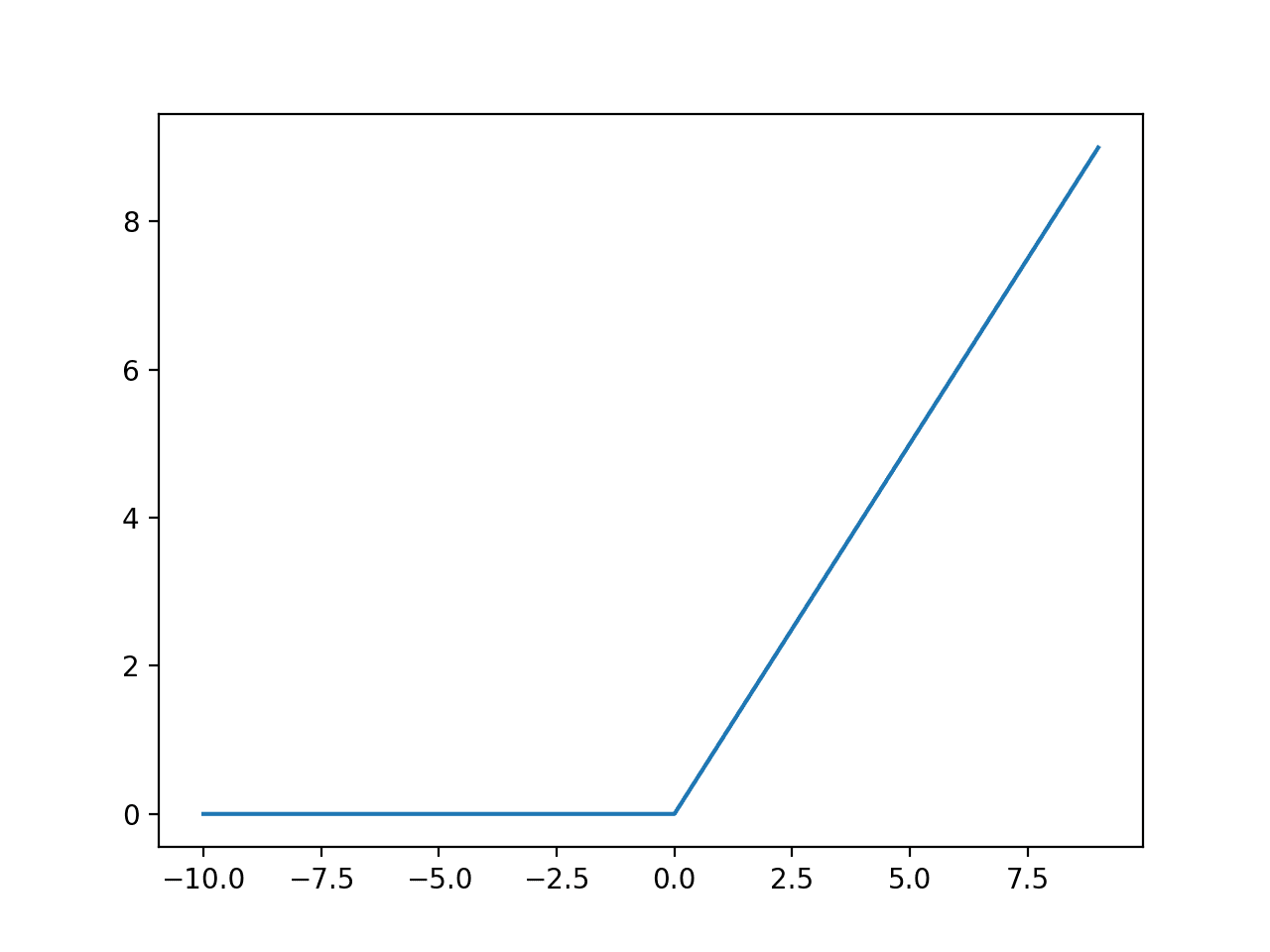
In NN, activation function is used to transform input data to a desired one. Common activation functions include Sigmoid, tanh and relu. relu becomes popular due to its computational efficiency.

Source: https://towardsdatascience.com/activation-functions-neural-networks-1cbd9f8d91d6
relu¶
# method of class Value
def relu(self):
out = Value(0 if self.data < 0 else self.data, (self,), 'ReLU')
def _backward():
self.grad += (out.data > 0) * out.grad
out._backward = _backward
return out
import math
class Value:
def __init__(self, data, _children=(), _op="", label=""):
self.data = data
self.grad = 0.0
self._backward = lambda: None
self._prev = set(_children)
self._op = _op
self.label = label
def __repr__(self):
return f"Value(data={self.data})"
def __add__(self, other):
other = other if isinstance(other, Value) else Value(other)
out = Value(self.data + other.data, (self, other), "+")
def _backward():
self.grad += 1.0 * out.grad
other.grad += 1.0 * out.grad
out._backward = _backward
return out
def __mul__(self, other):
other = other if isinstance(other, Value) else Value(other)
out = Value(self.data * other.data, (self, other), "*")
def _backward():
self.grad += other.data * out.grad
other.grad += self.data * out.grad
out._backward = _backward
return out
def __pow__(self, other):
assert isinstance(
other, (int, float)
), "only supporting int/float powers for now"
out = Value(self.data**other, (self,), f"**{other}")
def _backward():
self.grad += other * (self.data ** (other - 1)) * out.grad
out._backward = _backward
return out
def __rmul__(self, other): # other * self
return self * other
def __truediv__(self, other): # self / other
return self * other**-1
def __neg__(self): # -self
return self * -1
def __sub__(self, other): # self - other
return self + (-other)
def __radd__(self, other): # other + self
return self + other
def tanh(self):
x = self.data
t = (math.exp(2 * x) - 1) / (math.exp(2 * x) + 1)
out = Value(t, (self,), "tanh")
def _backward():
self.grad += (1 - t**2) * out.grad
out._backward = _backward
return out
def relu(self):
out = Value(0 if self.data < 0 else self.data, (self,), "ReLU")
def _backward():
self.grad += (out.data > 0) * out.grad
out._backward = _backward
return out
def exp(self):
x = self.data
out = Value(math.exp(x), (self,), "exp")
def _backward():
self.grad += (
out.data * out.grad
) # NOTE: in the video I incorrectly used = instead of +=. Fixed here.
out._backward = _backward
return out
def backward(self):
topo = []
visited = set()
def build_topo(v):
if v not in visited:
visited.add(v)
for child in v._prev:
build_topo(child)
topo.append(v)
build_topo(self)
self.grad = 1.0
for node in reversed(topo):
node._backward()
import random
class Neuron:
def __init__(self, nin):
self.w = [Value(random.uniform(-1, 1)) for _ in range(nin)]
self.b = Value(random.uniform(-1, 1))
# forward calculation of the neuron
def __call__(self, x):
# w * x + b. sum takes a start value. We start with b
act = sum((wi * xi for wi, xi in zip(self.w, x)), self.b)
out = act.tanh()
return out
def parameters(self):
return self.w + [self.b]
x = [2.0, 3.0]
neuron = Neuron(2)
print(neuron.parameters())
out = neuron(x)
print(out.data)
out.backward()
print(neuron.w[0].grad, neuron.w[1].grad, neuron.b.grad)
print(len(neuron.parameters()))
Layer¶
- A
Layerhas a number ofNeurons, eachNeuronis fully connected to all inputs. - Each
Neuronevaluates its inputs independently. - It has a number of output is the number of neurons because each neuron has one output.
How many parameters do we have?
class Layer:
def __init__(self, nin, nout):
self.neurons = [Neuron(nin) for _ in range(nout)]
def __call__(self, x):
outs = [n(x) for n in self.neurons]
return outs[0] if len(outs) == 1 else outs
def parameters(self):
return [p for neuron in self.neurons for p in neuron.parameters()]
x = [2.0, 3.0]
layer = Layer(2, 3)
out = layer(x)
print(out)
print(len(layer.parameters()))
MLP¶
A MLP has many layers that whose inputs and outputs are connected between two layers.
How many parameters do we have?
class MLP:
# nin is the number of input neurons
# nouts is a list of number of neurons in each layer
def __init__(self, nin, nouts):
layer_sizes = [nin] + nouts
layer_range = range(len(nouts))
self.layers = [Layer(layer_sizes[i], layer_sizes[i + 1]) for i in layer_range]
def __call__(self, x):
for layer in self.layers:
x = layer(x)
return x
def parameters(self):
return [p for layer in self.layers for p in layer.parameters()]
x = [2.0, 3.0]
model = MLP(3, [4, 4, 1])
out = model(x)
print(out.data)
print(len(model.parameters()))
Model Training¶
A NN is initialized with random parameters (weights and biases) when it is created. Then feed it with inputs and desired targets, based on the difference (a loss value) between its outputs (predicted values) and the desired targets, tune its parameters to minimize the loss value.
For example, a batch usually have multiple inputs, first run forward pass:
- for input
[1.61370966, -0.1246459], the output should be1(might meanYES/On/High...) - for input
[1.12211461, 0.08147717], the output should be-1(might meanNo/Off/Low...) - ...
Then, calculate the total loss of each batch, ran loss.backward() (the backward pass) to tune the parameters to minimize loss.
np.random.seed(1337)
random.seed(1337)
model = MLP(2, [4, 4, 1])
# forward pass
xs = [
[2.0, 3.0],
[3.0, -1.0],
[0.5, 1.0],
[1.0, 1.0],
]
ys = [1.0, -1.0, -1.0, 1.0] # desired targets
scores = [model(x) for x in xs]
losses = [(1 + -y * score).relu() for y, score in zip(ys, scores)]
loss = sum(losses) / len(losses)
# also get accuracy
accuracies = [(y > 0) == (score.data > 0) for y, score in zip(ys, scores)]
accuracy = sum(accuracies) / len(accuracies)
print(ys, "prediction: ", [f"{score.data:.2f}" for score in scores])
print(f"Loss: {loss.data:.4f}, Accuracy: {accuracy * 100:.2f}%")
Demo: Training and Visualization¶
scikit-datasets has some training datasets for machine learning projects.
Use pip install scikit-datasets to install the datasets.
from sklearn.datasets import make_moons
np.random.seed(1337)
random.seed(1337)
xs, ys = make_moons(n_samples=100, noise=0.1)
ys = 2 * ys - 1 # convert 0 to -1, and keep 1 as 1
plt.scatter(xs[:, 0], xs[:, 1], c=ys)
Define a loss Function¶
Define a loss function to measure the difference between predicted and the target. It is the optimization goal that is to be minimized. There are many loss functions.
def calc_loss():
scores = [model(x) for x in xs]
# svm "max-margin" loss
losses = [(1 + -y * score).relu() for y, score in zip(ys, scores)]
loss = sum(losses) / len(losses)
# also get accuracy
accuracy = [(y > 0) == (score.data > 0) for y, score in zip(ys, scores)]
return loss, sum(accuracy) / len(accuracy)
Tuning Parameter¶
Staring from the loss, use backpropagation to calculate gradients.
Don't forget resetting gradients to zero !! But why?
Then adjust parameters to minimize the target.
model = MLP(2, [16, 16, 1])
iterations = 21
for iteration in range(iterations):
# backward pass, don't forget resetting gradients to zero !!
loss, accuracy = calc_loss()
for parameter in model.parameters():
parameter.grad = 0.0
loss.backward()
# update
learning_rate = 1.0 - 0.9 * iteration / iterations
for parameter in model.parameters():
parameter.data -= learning_rate * parameter.grad
if iteration % 10 == 0:
print(f"step {iteration} loss {loss.data:.4f}, accuracy {accuracy*100:.2f}%")
h = 0.25
x_min, x_max = xs[:, 0].min() - 1, xs[:, 0].max() + 1
y_min, y_max = xs[:, 1].min() - 1, xs[:, 1].max() + 1
xx, yy = np.meshgrid(np.arange(x_min, x_max, h), np.arange(y_min, y_max, h))
Xmesh = np.c_[xx.ravel(), yy.ravel()]
scores = [model(x) for x in Xmesh]
Z = np.array([s.data > 0 for s in scores])
Z = Z.reshape(xx.shape)
fig = plt.figure()
plt.contourf(xx, yy, Z, cmap=plt.cm.Spectral, alpha=0.8)
plt.scatter(xs[:, 0], xs[:, 1], c=ys, s=40, cmap=plt.cm.Spectral)
plt.xlim(xx.min(), xx.max())
plt.ylim(yy.min(), yy.max())
Summary¶
- A neural network is a set of mathematical expression - represented as MLP.
- It takes inputs and has weights/bias as its parameters.
- Repeat the following steps until the prediction is good enough.
- The forward pass calculates prediction values.
- The loss function measures the accuracy of the prediction. The lower the loss value, the better the prediction result.
- The backward (backpropagation) of the loss calculates the gradients of its neurons.
- Adjust parameters based on their gradients to decrease the loss value. The step size (learning rate) determines the amount the changes.
Source: